精油質量等級
最近分析化學家Dr Cole Woolley 談及精油質量等級,他是世界知名的精油化學家,讓我們今個月分享他最近的文章節錄:
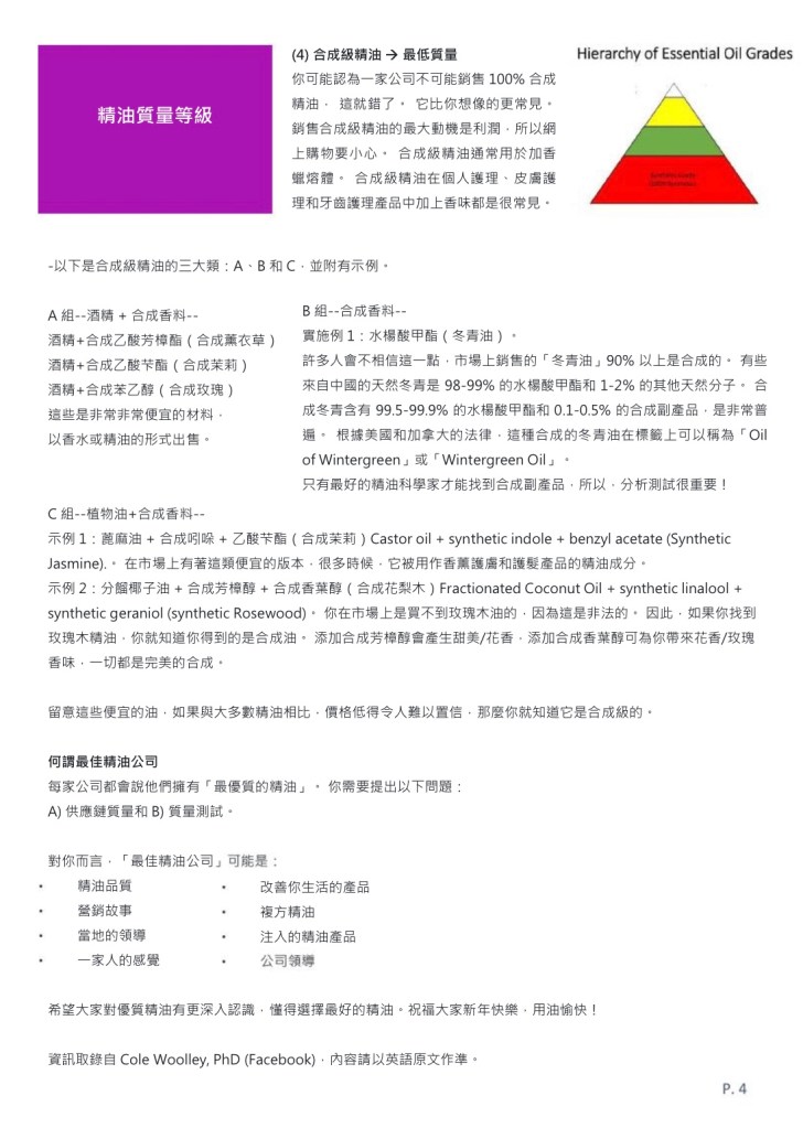
市場有不同等級的精油,我將精油分為四個質量等級,從最高質量(純正級)到最低質量(合成級),讓你知道需要尋找什麼。我是一名分析化學家,測試過來自不同公司的大多數精油的質量。我還在世界各地與精油種植者和蒸餾者一起度過了相當長的時間。
我發現最好將這些質量等級描繪成三角形,以表示這些等級在市場上作為「精油」銷售的數量。
– 純正級 – 100% 純天然精油 —> 最高品質
– 操縱級 – 精油、餾分和分離物的混合物
– 香水級 – 精油 + 合成香料的混合物
– 合成級 – 合成香料的混合物—> 質量最低
這四個等級的精油質量的主要原因是金錢掛帥。大多數精油每年僅從植物或樹木中收穫一次。蒸餾師和出口經紀人已經學會如何通過混合低品質和高品質材料來增加精油的產量。

(1)純正級精油—>最高品質
要保證 100% 純正品級精油(100% 純天然)並不容易,生產公司必須控制從種植者到客戶的供應鏈。此外,要以質量控制測試來驗證純正等級。

供應鏈控制
如果公司種植並且蒸餾精油,那麼這公司就可以控制真正的品質。精油公司擁有、共同擁有、獨家合作夥伴、或合同合作夥伴的農場/蒸餾廠就可影響和控制精油質量,亦可控制種子質量,消除除草劑和殺蟲劑的使用,安排收穫和控制蒸餾過程。
質量控制測試
在將精油裝入瓶裝供客戶使用之前,應對其進行測試以驗證純正品級狀態。以下是一些重要的質量測試:顏色、氣味、比重、折光率、脂肪酸分析、蒸發點測試、旋光度、FT-IR、殘留固體、GC、手性 GC、GC-MS、對掌性 GC-MS 和 氣相色譜-紅外-質譜。精油公司需要製定質量測試標準以保證純正品級,還需要具有分析測試和真正級精油知識的偉大科學家。
從工廠到客戶
想像一下,你在花園裡種植薰衣草,拔草和鋤草,收割,然後用蒸汽蒸餾自己的薰衣草精油。想像一下大規模的相同過程 – 這就是真正純正品級精油的定義。
(2) 操縱級精油 —> 低質量
這是精油市場玩轉的把戲!大多數為芳香療法銷售的「全天然」精油都是經過加工的–質量低於正品。操縱級精油(MANIPULATED Grade)含有全天然分子 – 混合精油、混合精油餾分和混合精油分離物。以下示例分為 A、B 和 C 組。

A組–混合純正級精油–這種類型的混合全天然精油很常見–
-示例1:薰衣草精油 + 羅馬洋甘菊精油。 只需將 1-2% 的羅馬洋甘菊精油混合到薰衣草中即可增強氣味。
-示例2:廣藿香精油 + 雪松精油。 可以添加不同類型的雪松以增加廣藿香精油量; 特別是不合格的雪松精油。
-示例3:薰衣草精油(Lavender) + 薰衣草精油(Lavendin)。這是法國特製品,法國薰衣草精油製造商喜歡加入 5-50% 的廉價薰衣草(Lavendin)精油。在沃爾瑪銷售的薰衣草精油產品中,其中含有 95% 的薰衣草(Lavendin) + 僅 5% 的薰衣草(Lavender),卻標示為「Lavender Oil」。
B組–混合純正級油 + 精油餾分–
術語「餾分」是指純天然精油的一部分。蒸餾器可以「分餾」精油,產生「輕餾分」和「重餾分」。然後他們使用這些分數來「擴展」和「增強他們的產品」。
-示例 1:薄荷油 + DMO。什麼是 DMO? 這一切都發生在印度。它是去薄荷油(De-Mentholated Oil)。它源自含有 70% 薄荷醇的玉米薄荷(不是薄荷)。 然後他們將油冷凍,迫使薄荷醇形成固體薄荷醇晶體。 他們倒掉液體(只有 30-45% 的薄荷醇)並稱之為去薄荷油。 大多數賣的薄荷油都是Peppermint + DMO!
-示例 2:廣藿香油 + 廣藿香萜烯。 同樣,通過分餾(再蒸餾)廣藿香油,會產生「輕餾分(萜烯)」和「重餾分(香水餾分)」。 簡單地將廉價的廣藿香萜烯混合到廣藿香油中以增加體積。
C組–混合純正級精油 + 精油分離物–
「分離物」是「從精油中分離出來的單分子」。 隔離物是純天然的。 液體分離物通常很昂貴。 固體晶體分離物卻很便宜,如薄荷醇晶體和百里酚晶體。
-示例 1:薄荷油 + 薄荷醇晶體。 想要更薄荷味的薄荷嗎? 只需添加來自印度的玉米薄荷的薄荷醇晶體。如果你從 GC-MS 中發現薄荷含有 42%、44%、46% 或 48% 的薄荷醇,那麼請從這家公司購買。 當然它們聞起來更薄荷味,但這是你想要的嗎? 他們可能會向你出售各種便宜的混合調理油。
-示例 2:香蜂草精油 + 香葉醇分離物。 香蜂草精油很貴。 「分離物」是「從油中分離出來的單分子」。 在這種情況下,香葉醇分離物來自天竺葵精油。 幾乎不可能檢測到香蜂草精油 + 香葉醇分離物的摻假。有些製造商確實很狡猾!
-示例 3:茶樹油 + 蒎烯分離物。 有些出口經紀人添加了廉價的分離物,如 α-蒎烯和 β-蒎烯,以擴大他們的茶樹油產量。 這些蒎烯分子是從廉價的松樹、雲杉或冷杉油中分餾分離出來的。所以,應該只相信來自澳大利亞的茶樹精油!
-示例 4:薰衣草油 + 順式-β-羅勒烯分離物cis-beta-Ocimene isolate。 分子 cis-beta-Ocimine 可以從柑橘皮油中分離出來,薰衣草含有約 2% 的 cis-beta-Ocimine,但 ISO 標準最多可以允許 8%。 所以,商人添加 cis-beta-Ocimene 分離物來增加薰衣草油的體積。 事實是很難用分析儀器檢測。
很多精油都是經過處理的等級! 只有最優秀的精油科學家才能檢測出經過處理的精油。 可幸的是,操縱級油仍然是純天然的。 但是,當你為更高的等級付費時,你會被較低的等級欺騙。
(3) 香水級精油 —> 質量差
市場對精油顧客使用了太多的欺騙性技巧,市場上出售的香水級精油PERFUMED比你想像的要多。 這些產品含有合成香料,是從原油中提取的化學物質。 合成分子總是有少量不需要的副產品,有時副產品是有毒的。 對於皮膚和肺部敏感的人來說,這就是問題所在。舉例有A 和 B 兩組:

A組–真正的精油+合成香料–
-示例 1:薰衣草 + 合成乙酸芳樟酯。 這是非常非常普遍的。 典型的合成乙酸芳樟酯是由來自中國樟腦的天然芳樟醇 + 合成乙酸酯製成的。 如果你的薰衣草濃度始終為 34%、36% 或 38%; 那麼你的薰衣草油中可能含有合成乙酸芳樟酯。
-示例 2:天竺葵 + 合成香葉醇。 合成香葉醇香料為天竺葵油增添了更多玫瑰香氣。 這也很常見。
-示例 3:香蜂草 + 合成香葉和香葉醇。 香蜂草很貴。 添加合成天竺葵香料會增加柑橘/檸檬的香氣。 添加合成香葉醇香精可增加更多玫瑰香氣。
B組–操縱級精油 + 合成香料–
-示例 1:薰衣草 + 羅馬洋甘菊 + 合成乙酸芳樟酯。 一些公司進口大量合成乙酸芳樟酯以增強薰衣草油的香氣。
-示例 2:橙花 + 甜橙 + 合成苯乙醇。 橙花精油很貴,因此,為得到甜味/柑橘味添加廉價的甜橙精油,然後添加合成苯乙醇以獲得玫瑰香調。 完全是香水級精油。
-示例 3:肉桂皮 + 決明子 + 合成反式肉桂醛。 市場上的大多數肉桂皮油都是這樣製成的:決明子油價格便宜,但香氣與肉桂皮相似,添加合成反式肉桂醛(肉桂油的成分)以增加其甜/辣香氣。 這都完全是香水級精油!
香水精油在市場上佔了很大一部分,由於添加了合成石油化學品及其不良副產品,人們通常會對 PERFUMED 香水級精油產生空氣過敏和皮膚過敏。市場上確實有一些精油公司高度重視採購廉價精油,以吸引想在精油上省錢的顧客去購買質量較低的 PERFUMED 精油。
(4) 合成級精油 —> 最低質量
你可能認為一家公司不可能銷售 100% 合成精油, 這就錯了。 它比你想像的更常見。銷售合成級精油的最大動機是利潤,所以網上購物要小心。 合成級精油通常用於加香蠟熔體。 合成級精油在個人護理、皮膚護理和牙齒護理產品中加上香味都是很常見。

-以下是合成級精油的三大類:A、B 和 C,並附有示例。
A組–酒精 + 合成香料–
酒精+合成乙酸芳樟酯(合成薰衣草)
酒精+合成乙酸芐酯(合成茉莉)
酒精+合成苯乙醇(合成玫瑰)
這些是非常非常便宜的材料,
以香水或精油的形式出售。
B組–合成香料–
實施例 1:水楊酸甲酯(冬青油)。
許多人會不相信這一點,市場上銷售的「冬青油」90% 以上是合成的。 有些來自中國的天然冬青是 98-99% 的水楊酸甲酯和 1-2% 的其他天然分子。 合成冬青含有 99.5-99.9% 的水楊酸甲酯和 0.1-0.5% 的合成副產品,是非常普遍。 根據美國和加拿大的法律,這種合成的冬青油在標籤上可以稱為「Oil of Wintergreen」或「Wintergreen Oil」。
只有最好的精油科學家才能找到合成副產品,所以,分析測試很重要!
C組–植物油+合成香料–
示例 1:蓖麻油 + 合成吲哚 + 乙酸芐酯(合成茉莉)Castor oil + synthetic indole + benzyl acetate (Synthetic Jasmine).。 在市場上有著這類便宜的版本,很多時候,它被用作香薰護膚和護髮產品的精油成分。
示例 2:分餾椰子油 + 合成芳樟醇 + 合成香葉醇(合成花梨木)Fractionated Coconut Oil + synthetic linalool + synthetic geraniol (synthetic Rosewood)。 你在市場上是買不到玫瑰木油的,因為這是非法的。 因此,如果你找到玫瑰木精油,你就知道你得到的是合成油。 添加合成芳樟醇會產生甜美/花香,添加合成香葉醇可為你帶來花香/玫瑰香味,一切都是完美的合成。
留意這些便宜的油,如果與大多數精油相比,價格低得令人難以置信,那麼你就知道它是合成級的。
何謂最佳精油公司
每家公司都會說他們擁有「最優質的精油」。 你需要提出以下問題:
A) 供應鏈質量和 B) 質量測試。
對你而言,「最佳精油公司」可能是:
- 精油品質
- 營銷故事
- 當地的領導
- 一家人的感覺
- 改善你生活的產品
- 複方精油
- 注入的精油產品
- 公司領導
希望大家對優質精油有更深入認識,懂得選擇最好的精油。祝福大家新年快樂,用油愉快!
資訊取錄自Cole Woolley, PhD (Facebook),內容請以英語原文作準。





