認識Omega-3補充劑
你為什麼需要 Omega-3?
Omega-3 脂肪酸是健康脂肪,可讓你的身體保持正常運作。它們支持抗炎過程、大腦功能、循環系統和其他超級重要的事情。
由於你的身體無法自行產生必需脂肪酸,因此富含 Omega-3 的飲食至關重要。魚類和某些堅果和種子,如亞麻籽和核桃,都是 Omega-3 的豐富來源。
精油公司的 Omega-3 補充劑:
[1] OmegaG3
OmegaG3 將三種核心補充劑合而為一:omega-3 脂肪酸、生物同質CoQ10 和維生素 D3,這些對於身體保持活力都很重要。 OmegaG3 致力於支持整體健康,因為每天服用它可為正常的大腦、心臟、眼睛和關節健康提供特殊的、有針對性的支持。 OmegaG3 提供人體維生素 D 每日建議攝入量的 120%!
主要成分:950 IU 維生素 D3、Omega-3 脂肪酸、生物同質CoQ10、德國洋甘菊精油、綠薄荷精油、丁香精油
看看一份 OmegaG3 能帶來什麼!
• 維生素 D 的含量大約相當於 5 盎司煮熟的三文魚
• 維生素 D 的含量大約相當於 4 杯強化脫脂牛奶
• CoQ10的含量與 20 盎司生牛肝的含量大致相同
• CoQ10 的含量大約相當於 500 個開心果
• 大約相當於 1 杯蛋黃的 Omega-3 脂肪酸含量
• 大約相當於 5 盎司煮熟的鱈魚的 Omega-3 脂肪酸含量
[添加精油的 Omega-3 補充劑] 使用哪種魚油?
OmegaG3中的油是從精心挑選的秘魯和智利沿海海洋魚油中提取的- 世界上最乾淨的海洋區域之一- 主要由鳳尾魚、沙丁魚、鯖魚、鰹魚、黃鰭金槍魚、長鰭金槍魚和大眼魚組成。它們生活在野生海洋環境中,不含化學品或人工飼料。由於魚類型清單很長,因此公司沒有將所有魚都包含在標籤上。
提示:如果服用魚油補充劑令你的胃不適,請嘗試隨餐服用或睡前服用。
[2] MindW
MindW 是一種有助認知和心血管補充劑,含有中鏈甘油三酯、維生素 D3 和高比例的 Omega-3 脂肪酸,有助於支持你的大腦和心臟健康。
產品的哪些成分對心臟和大腦有益?
• 印加果籽——MindW 的素食油基料來自秘魯亞馬遜地區收穫的冷榨印加果種子,含有高比例的不飽和脂肪酸和 Omega-3 脂肪酸。
• 維生素D3——每份有每日建議攝入量的120%!有許多科學研究都表明維生素 D 如何支持你的健康。
• 中鏈甘油三酯(來自分餾椰子油)—有助於支持能量水平。
• ALCAR(乙酰左旋肉鹼)是一種通過脂肪酸代謝支持三磷酸腺苷 ATP 產生的氨基酸。
• GPC(甘油磷酸膽鹼)已被證明可以支持認知健康。
• 生物同質CoQ10——支持心臟健康並增強細胞能量。
• 精油——薄荷、茴香、檸檬、青檸
• 薑黃、石榴汁和提取物、巴西莓果泥、分餾椰子油、杜鵑花提取物等成分
這兩種產品可以幫助你在即將到來的冬季保持健康並保持最佳維生素 D 水平!但是,如果你是素食者、對堅果過敏、或需要更簡單的方法來獲取這些必需營養素怎麼辦?你仍然可以通過 Green Omega 補充劑從飲食中獲取這些優質脂肪。
[3] Green Omega
Green Omega軟膠囊是補充劑中的超級英雄,直接從純植物來源提供強效 Omega-3。每兩粒軟膠囊含有海藻油、亞麻籽油和丁香精油的混合物,可提供所有這些益處,而且沒有魚油補充劑的魚腥味:
• 支持心臟和循環系統健康
• 支持正常、健康的大腦功能
• 促進正常的眼睛、皮膚和關節健康
• 含有 330 毫克 DHA 和 160 毫克 EPA(大多數健康組織建議 250-500 毫克 DHA 和 EPA 組合)
• 素食友好且來源可持續
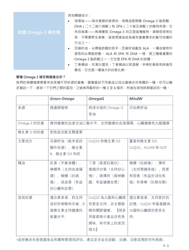
其他關鍵成分:
- 海藻油——海洋藻類的發源地。海藻油是兩種 Omega-3 脂肪酸、DHA(二十二碳六烯酸)和 EPA(二十碳五烯酸)的植物來源。它來自海藻——魚類獲取 Omega-3 的正是這種植物。藻類很容易生長,不需要野生漁業,這使得藻油成為補充營養需求的最可持續的方法之一。
- 亞麻籽油 – 必需脂肪酸的助手。亞麻籽油富含 ALA,一種從植物中提取的必需脂肪酸。 ALA 與 EPA 和 DHA 一樣,是三種最重要的 Omega-3 脂肪酸之一。它也是 EPA 和 DHA 的前體。
- 丁香精油 – 抗氧化盟友。丁香精油以其溫暖、辛辣的香氣和味道而聞名。它也是一種強大的抗氧化劑。
哪種 Omega 3 補充劑最適合你?
我們的身體健康需要來自各種不同來源的營養。盡量嘗試不同產品以找出最適合你身體的一種。你可以輪流嘗試一下,感受一下它們之間的區別。之後食用最好的一種 3 至 6 個月,然後在其他時期嘗試另一種。
| Green Omega | OmegaG | MindW | |
| 來源 | 微藻類植物 | 純淨水域的 Omega-3 魚油 | 印加果籽油 |
| Omega 3的好處 | 維持健康的血液甘油三酯水平,支持健康的血液循環、心臟健康和大腦健康 | ||
| 維生素 D的好處 | 對免疫功能至關重要 | ||
| 主要成分 | 亞麻籽油(歐米茄的額外來源)、維生素 B、維生素 D3 和鈣 | CoQ10和維生素 D3 | 薑黃和維生素 D3、CoQ10、ALCAR 和 GCP |
| 精油 | 乳香(平衡身體)、檸檬草(支持血液循環)、檸檬(抗病毒)、迷迭香(有益於心臟和血管) | 丁香(高度抗氧化)、德國洋甘菊(支持好心情)、綠薄荷(提神醒腦、有益健康血管) | 檸檬(抗病毒)、薄荷(支持胃腸系統)、茴香和茴香(有益於消化系統)和青檸(抗氧化劑) |
| 其他好處 | 適合素食者、鈣支持良好的骨骼和牙齒、B 族維生素支持健康的能量水平。 | CoQ10 為大腦和心臟提供更多支持、亦支援眼睛和關節健康。 【很多用家都表示產品沒有魚腥味,和市面上的差別很大】 | 適合素食者、支持更好的記憶、CoQ10 和氨基酸為大腦和心臟提供更多支持。 |
*這些陳述未經美國食品和藥物管理局評估。產品並非旨在診斷、治療、治愈或預防任何疾病。




